收集时间:2026-02-02
关于发布《增值税预缴税款管理办法》的公告
财政部 税务总局公告2026年第14号
根据《中华人民共和国增值税法实施条例》有关规定,延续现行制度和做法,财政部、税务总局制定了《增值税预缴税款管理办法》,现予公布,自2026年1月1日起施行。此前规定与本公告规定不一致的,以本公告为准。
特此公告。
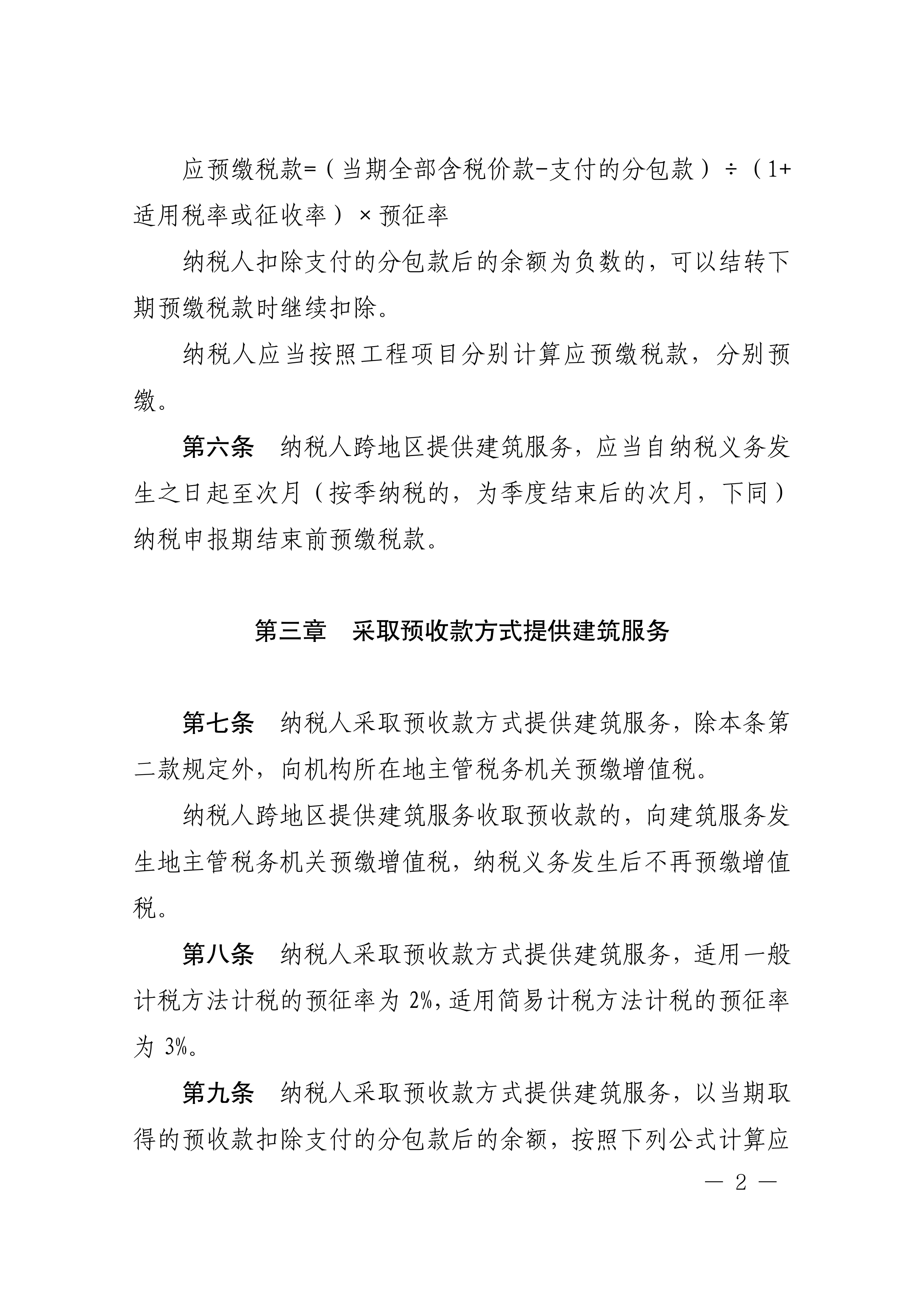
财政部 税务总局
2026年1月30日
原文链接:关于发布《增值税预缴税款管理办法》的公告

收集时间:2026-02-02
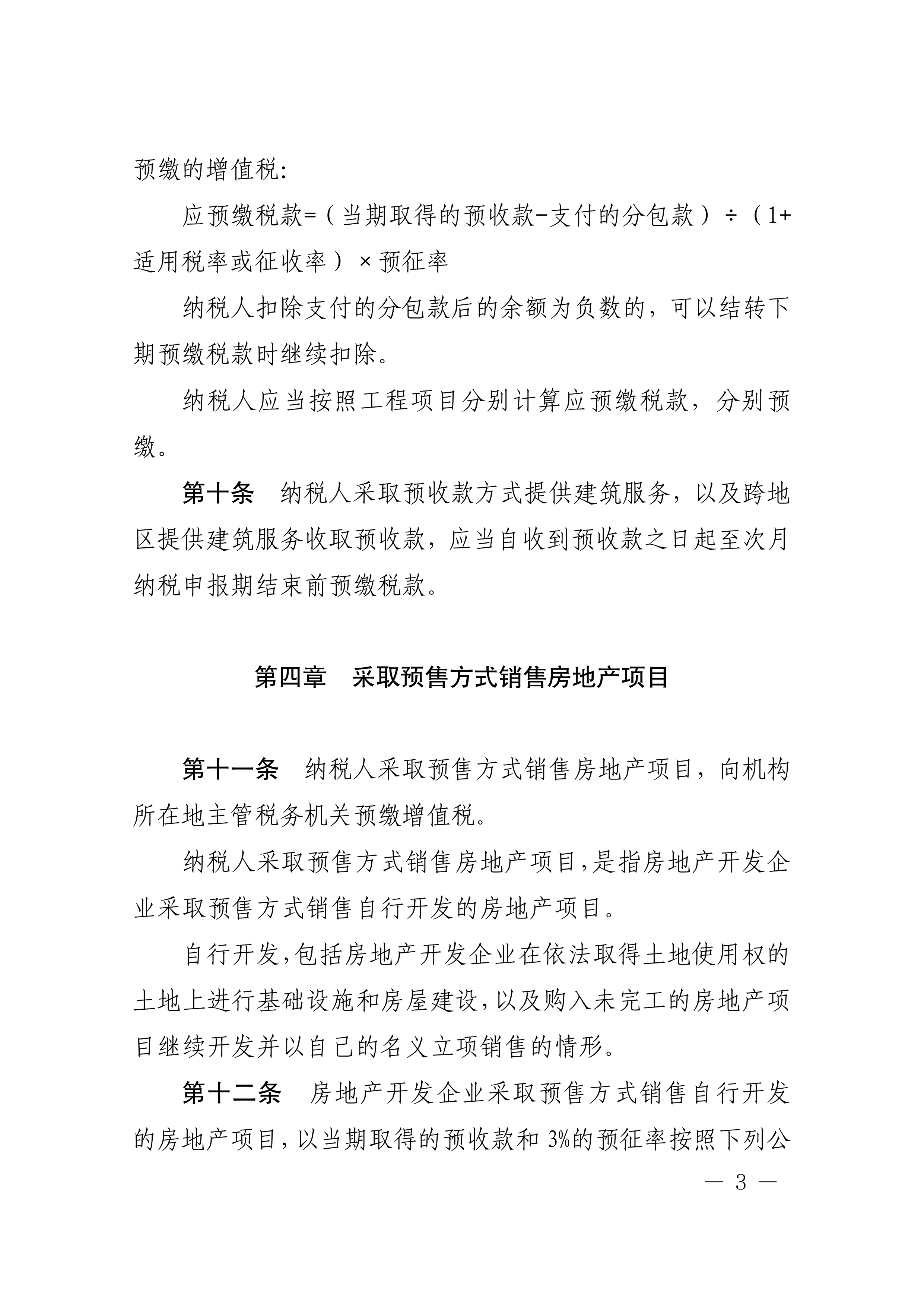
财政部 税务总局公告2026年第14号
根据《中华人民共和国增值税法实施条例》有关规定,延续现行制度和做法,财政部、税务总局制定了《增值税预缴税款管理办法》,现予公布,自2026年1月1日起施行。此前规定与本公告规定不一致的,以本公告为准。
特此公告。
财政部 税务总局
2026年1月30日
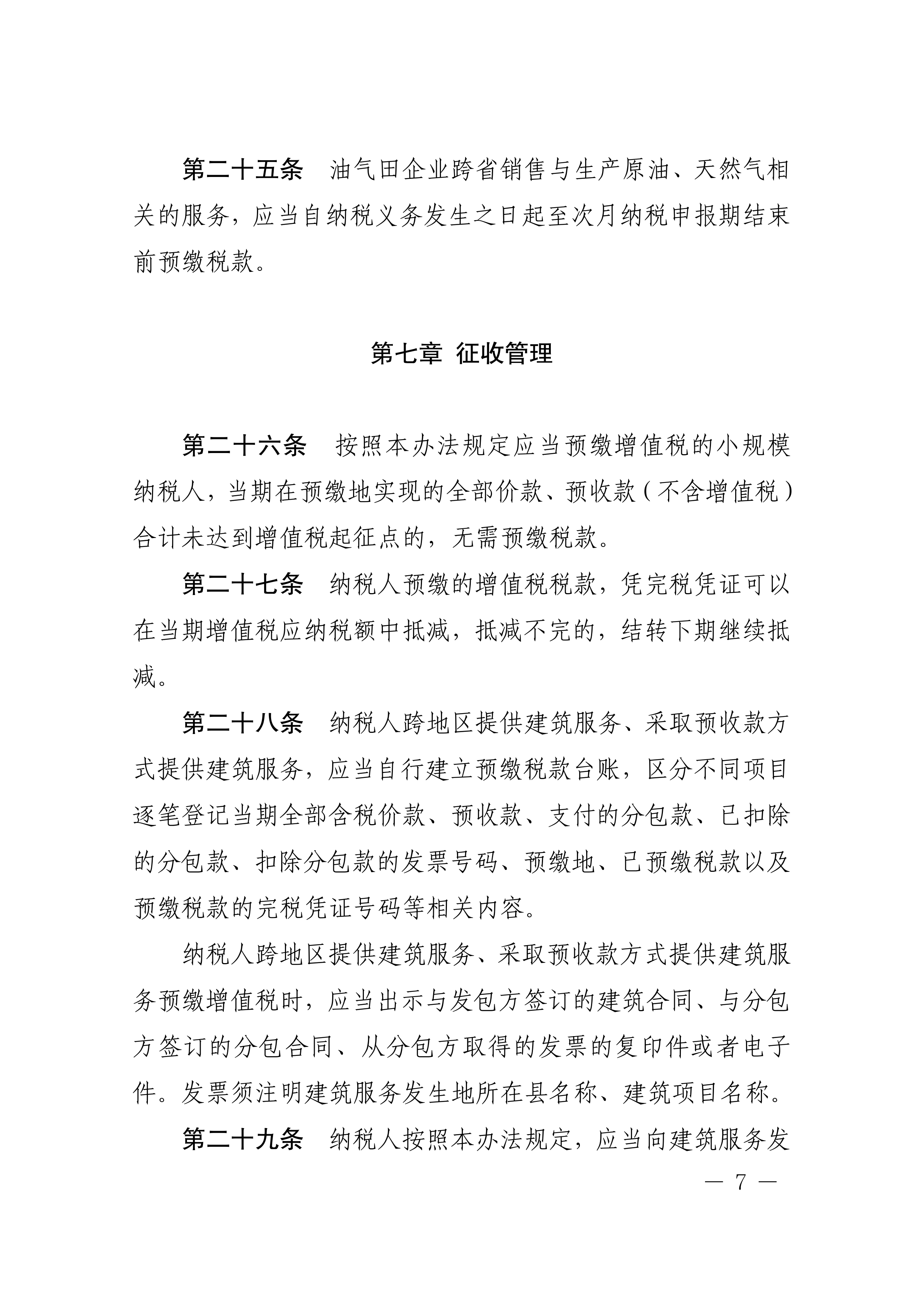
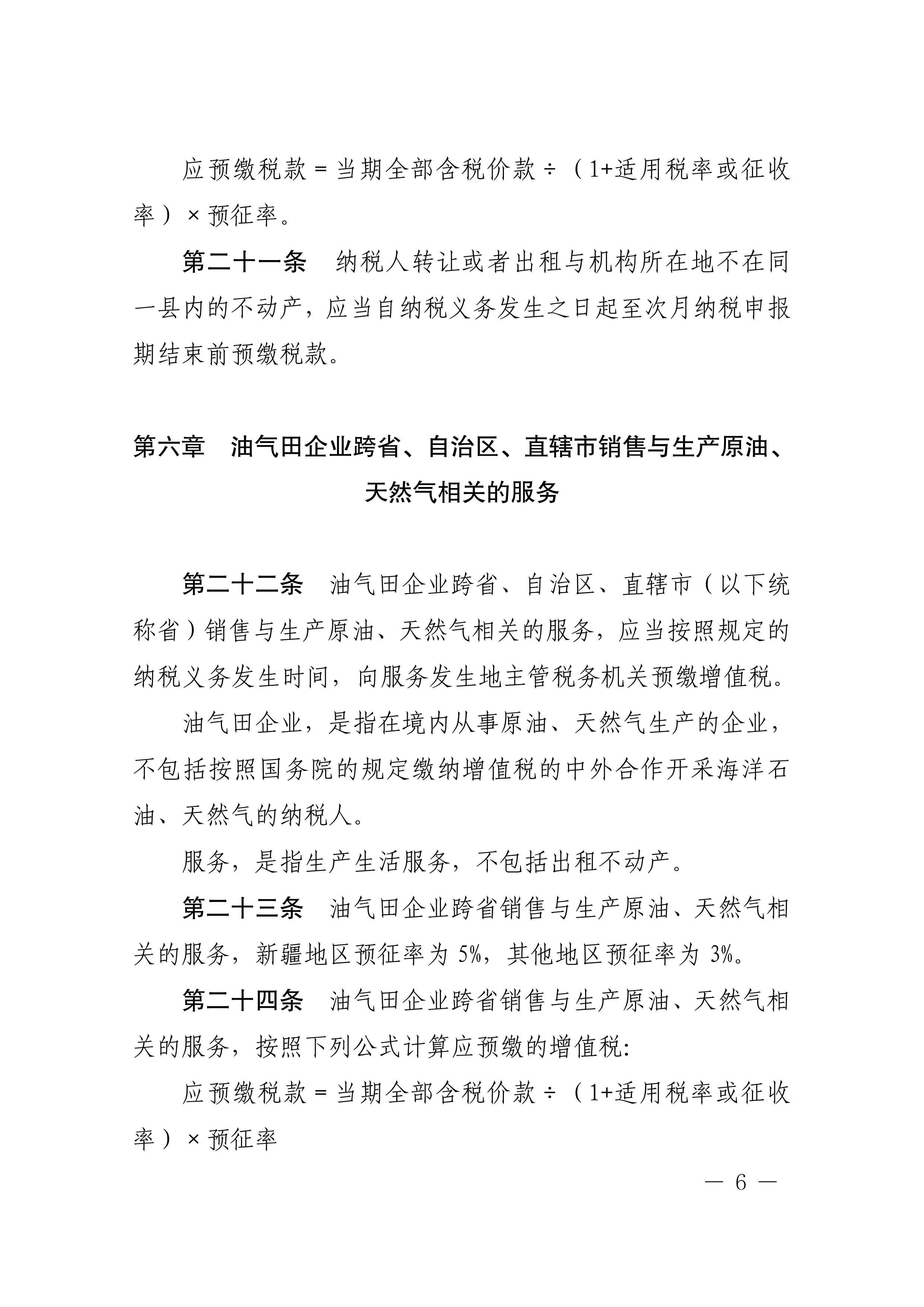
原文链接:关于发布《增值税预缴税款管理办法》的公告
